
在2022年中国《政府工作报告》中,重点提及了数据中心行业发展方向,包括:前瞻性的构建数字基础设施,努力提升数据中心行业产业价值和能耗使用效益。
报告中要求加强数字中国建设整体布局,进一步推动数字基础设施投资及建设。与此同时,能耗双控、碳排放逐步转变为考核机制,并将进一步收紧数据中心的能效和产值的政策性约束。
因此,对于企业级用户而言,需要的是高效率、节能且兼具高稳定性的服务器来构建数据中心,这样才能使投资更具经济效益和持久性。
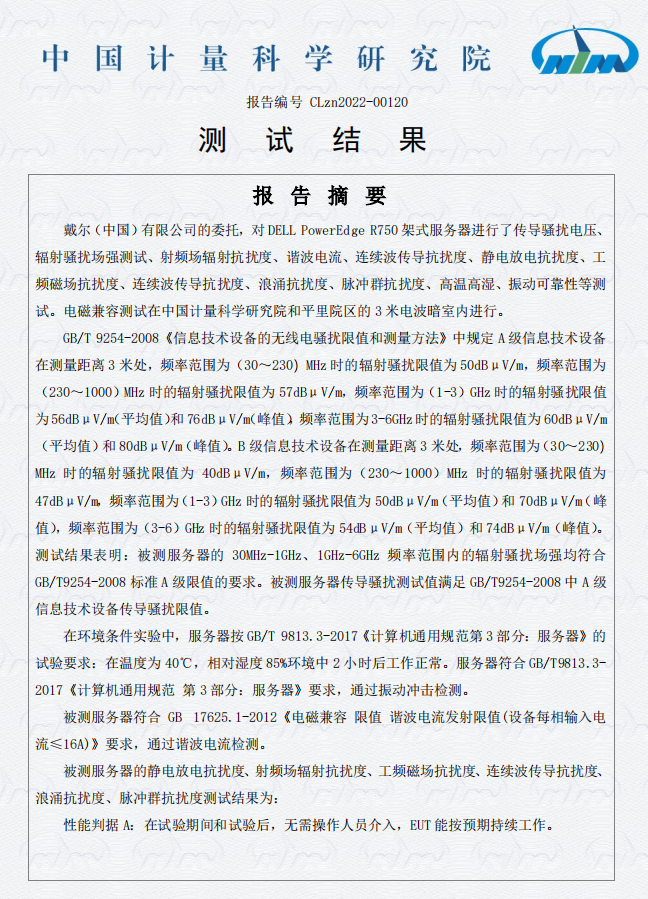
目前,在主流应用及关键业务领域,最受企业级用户青睐的服务器当属双路产品,其优势在于保持高性能的同时又兼顾扩展性,因此适用范围非常广泛。同时,双路服务器也顺理成章的成为了“兵家必争之地”,各大服务器厂商纷纷发力于此,也诞生了很多堪称经典的产品系列。 戴尔PowerEdge R750/R750xs就是这样的一系列经典型号,PowerEdge品牌早在x86服务器崛起之时就风靡于全球,凭借杰出的设计和高可靠性,广泛应用于虚拟化、高性能计算(HPC)、人工智能(AI)及数据库分析等领域。 近日,戴尔两款服务器PowerEdge R750和PowerEdge R750xs顺利通过了中国计量科学研究院国家级实验室标准化测试认证,并在诸多测试项目中表现优异。 作为权威的计量科学研究中心和国家级法定计量技术机构,中国计量科学研究院(NIM)对戴尔PowerEdge R750和PowerEdge R750xs服务器进行了辐射骚扰、静电放电抗扰、浪涌抗扰、高温高湿、振动等多项严苛测试。 戴尔PowerEdge R750采用了标准的机架式设计,基于第三代英特尔®至强®铂金8380可扩展处理器,单颗CPU可支持8个内存通道,在3200 MT/s的速度下最多可支持32条DDR4 DIMM,此次测试的产品配备了16*32GB RDIMM的组合。 硬盘方面则包含4块1.6TB 企业级混合使用NVMe SSD。针对显著提高的数据吞吐量,PowerEdge R750可支持PCIe 4.0和多达24个NVMe SSD驱动器,优化了空气散热功能并提供可选的直接液体冷却功能,以支持不断增长的功率和散热需求。 PowerEdge R750参测服务器配置 戴尔PowerEdge R750测试报告摘要 测试结果显示,PowerEdge R750和PowerEdge R750xs以强劲的性能和优秀的设计理念通过了电磁兼容、抗干扰、抗震动、恒湿恒温等一系列极端环境下的测试,并获得中国计量科学研究院的权威认证!该测试也印证了这两款服务器在绿色节能、系统散热、噪声控制、电磁兼容、宽温高湿等诸多维度均拥有优秀的品质。 通过测试可以看出,作为双插槽的2U机架式服务器,PowerEdge R750能够为最严苛的工作负载提供出色的性能,并为企业级用户关键业务保驾护航。 PowerEdge R750xs服务器 PowerEdge R750xs参测服务器配置 戴尔PowerEdge R750xs测试报告摘要 第二款参测产品为戴尔PowerEdge R750xs,搭配了英特尔®至强®金牌6330处理器,16*32GB RDIMM, 3200MT/s内存组合,硬盘方面则配备了M.2 480GB SSD (RAID 1)+3块Intel S4510 960GB SSD。其他配置方面与戴尔PowerEdge R750非常接近。 从测试结果可以看出,同属于戴尔PowerEdge R750系列的R750xs服务器表现同样优秀,顺利通过了诸多严苛测试。 值得关注的是,戴尔是较早将AI自动化管理引入服务器的厂商,通过OpenManage管理系统用户可以方便快速的实现服务器的部署、服务器状态的监控和系统更新等。 OpenManage系统管理方案是戴尔自主研发的IT系统管理解决方案,其最大特点就是直观且高效。 OpenManage管理系统能够广泛支持戴尔服务器、存储等硬件设备,对于企业级用户而言属于极具吸引力的“加分项”,并且完全免费,不会给后续使用带来成本负担。 远程管理,一直都是服务器厂商们重点推崇的技术,其最大特点在于能够通过远程搞定服务器的管理难题。而在众多远程管理方案之中,戴尔iDRAC可谓独具特色,它凭借软硬件相结合的方式,为用户提供了一套安全、高效的解决方案。 安全性方面,iDRAC可以通过eHTMLS web、命令行或API形式来使用,SELinux和可配置选项(如HTTPS、TLS 1.2、智能卡身份验证、LDAP和Active Directory集成)为用户提供了安全性保障。 此外,iDRAC还支持系统锁定模式,保护用户系统配置以防被恶意更改。除TLS 1.2和256位加密之外,iDRAC还提供了对通信密码的进一步细粒度控制。同时,iDRAC固件自带默认安全证书,可自动替换为受信任的证书。有了这些强大的安全功能,让用户在服务器进行远程管理之时不再有后顾之忧。 为了保障iDRAC的独立性及安全性,iDRAC还拥有自己的系统和IP地址,与服务器上的OS无关。因此,集成了iDRAC控制卡的戴尔服务器,也被誉为管理员进行远程访问和管理的神器,用户也不必再额外配备昂贵的KVM设备了。 众所周知,并不是所有服务器都会部署在恒温恒湿的数据中心里,很多企业级用户受条件所限,常常会将服务器临时部署到写字楼、工厂车间甚至户外的配电柜里,这就需要服务器有非常强的适应性。 针对企业用户同样关心的运输、跌落等问题,中国计量科学研究院的工程师还对戴尔PowerEdge R750和PowerEdge R750xs服务器进行了全面测试。在高强度振动冲击检测环境中,两款戴尔服务器在硬件防护和安全设计方面的表现全面领先于GB/T9813.1-2016各项指标。 此外,还有更加高阶的服务器“折磨”测试,包括抗静电干扰、连续波导传导抗干扰、磁场、浪涌、脉冲、高温高湿运行、抗冲击、噪声等等,这些都考量服务器在极端环境下的稳定性表现。 从上述测试结果可以看出,通过优秀的设计,戴尔PowerEdge R750和PowerEdge R750xs服务器能够完成所有测试项目,并且表现优秀。
微信二维码